酷车资讯
作者:贾国琛、编辑:王瑞,图片来自“亿欧网”
自2018年5月起,亿欧汽车持续以月为单位为大家提供汽车出行领域全产业线的体系化信息内容,每月初发布,涉及到的类目有:产业政策速递、产业投融资动态及趋势、大公司大事件等,欢迎大家关注。
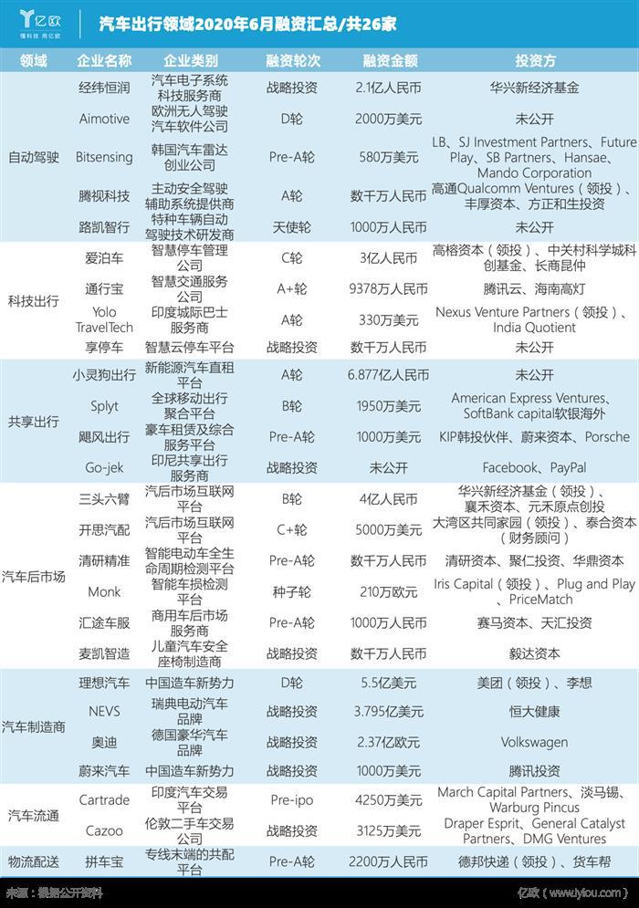
为方便大家了解、回顾2020年6月汽车出行领域的创投市场,亿欧汽车整理出了当月相关企业投融资情况。据亿欧汽车统计,2020年6月,共有26家业内公司更新了投融资信息,涉及到的细分领域包括:自动驾驶(5家)、科技出行(4家)、共享出行(4家)、汽车后市场(6家)、汽车制造商(4家)、汽车流通(2家)、物流配送(1家)。
本次更新的投融资消息主要来自亿欧汽车相关报道,并参考其他媒体信息,如有遗漏,欢迎补充。
01 以下为2020年6月完成融资的企业及相关信息
制表人/亿欧汽车商业分析员 贾国琛
若按照领域划分,汽车后市场为本月融资热门领域,融资企业数量占全行业的23%。自动驾驶领域企业完成融资的数量为5家,均占行业的19%;科技出行领域占比为16%;共享出行和汽车制造商领域企业数量均占15%。再次是汽车流通领域的企业,占行业的8%。此外,本月还有1家物流配送企业发布融资消息,占比4%。
制图人/亿欧汽车商业分析员 贾国琛
从融资轮次看,本月完成Pre-A/A轮/A+轮的企业数量最多,占总融资数的34%;其次是完成战略投资的企业,总数量占30%;6月完成种子轮/天使轮、B轮、C轮/C+轮与完成D轮的企业数量相同,均占总融资数的8%;最后,完成Pre-IPO的企业数量占4%。
制图人/亿欧汽车商业分析员 贾国琛
此外,从融资金额上来看,在全行业26家完成融资的企业中,中国造车新势力理想汽车完成5.5亿美元的D轮融资,位居榜首。
02 部分企业融资情况简介
理想汽车获5.5亿美元D轮融资
6月24日,理想汽车获得5.5亿美元D轮融资,其中美团领投5亿美元,理想汽车创始人李想跟投剩余5000万美元中的3000万,投后估值为40.5亿美元。
理想汽车曾在2019年8月获得5.3亿美元C轮融资,其中美团创始人、CEO王兴个人出资2.85亿美元,美团旗下的龙珠资本出资1500万美元。累计两笔投资,王兴及美团已对理想汽车累计投资7.85亿美元,约合人民币55亿元。
三头六臂完成近4亿人民币B轮融资,华兴新经济基金领投
6月10日,中国汽配连锁供应链平台三头六臂宣布完成近4亿人民币B轮融资,本轮融资由华兴新经济基金领投,襄禾资本、新加坡商启元投资、老股东元禾辰坤等机构跟投。据三头六臂透露,本轮融资主要用于公司二类易损件的开发、仓配前置和数据化升级三个方面。
三头六臂致力于通过互联网技术,实现以用户为中心的商品线上化、交易在线化、管理智能化。赋能加盟商、修理厂轻松上手,快速盈利;融合线上线下,为供应链降本增效、为汽车后市场信息化赋能。
AIPARK爱泊车完成C轮3亿人民币融资
6月28日,AIPARK爱泊车宣布完成C轮3亿人民币融资,本轮融资由高榕资本领投,长商昆仲、中关村科学城科创基金跟投。
AIPARK爱泊车创立于2015年,主打高位视频停车管理技术。目前AIPARK爱泊车城市级智慧停车项目已在北京、上海、广州、深圳、福州、成都、西宁、石家庄、邯郸、张家口、亳州、唐山等城市商用落地。
东南亚网约车巨头Go-jek获得Facebook战略投资
6月3日,Facebook公司投资了东南亚网约车和外卖巨头Go-jek,以此向新兴市场扩张,为旗下聊天服务WhatsApp寻找合作伙伴。除Facebook外,PayPal也对Go-jek进行了投资,但两家公司均未披露投资额。
经纬恒润获得华兴新经济基金战略投资2.1亿元人民币
6月30日,中国汽车电子系统科技服务商经纬恒润宣布完成新一轮融资,华兴新经济基金独家投资2.1亿人民币,成为最大的外部投资人。
本轮融资后,经纬恒润将继续加大在智能驾驶、智能网联、新能源、封闭场景无人驾驶运维等方面的产品研发投入,持续扩大客户群体,提升产品质量和服务品质。
经纬恒润成立于2003年,专业从事汽车电子、智能驾驶、车联网、新能源、光电技术等领域的汽车电子产品研发配套、工程咨询、研发工具、运维服务等四位一体协同发展的业务。
本文来源于亿欧,原创文章,作者:贾国琛。转载或合作请点击转载说明,违规转载法律必究。
逸车漫生活